【 DC電源 】
【作品1〜20】に戻る
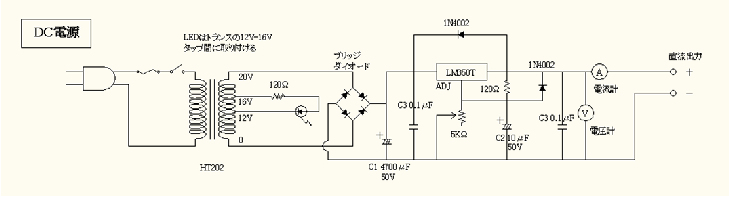
からくり装置のモーターを駆動するのに、直流の電源が必要となります。
一般的には電池で賄うのですが、各種電圧に対応するために、また安定化した電圧が確保できるために家庭の交流電源から直流電源を得るために製作してみました。
1.回路図
次のページへ →
2.部品表
電子部品のお店が大分に見当たりません。すべてネット購入です。
次のページへ →
いろんな電子工作のマガジンや各種回路図に掲載されています。
図面をつくりました。ご参考まで。
重厚長大の世界で生きてきた者にとって、軽薄短小の世界。恐るべきダイオード。